化学 『结构笔记』对称性与分子点群
返回导航帖:ZnTellurium PostMap (ID 64888)
如您所见,这份笔记是烂尾的,我也并不打算花时间去结尾它。如果您愿意,您可以看看下面
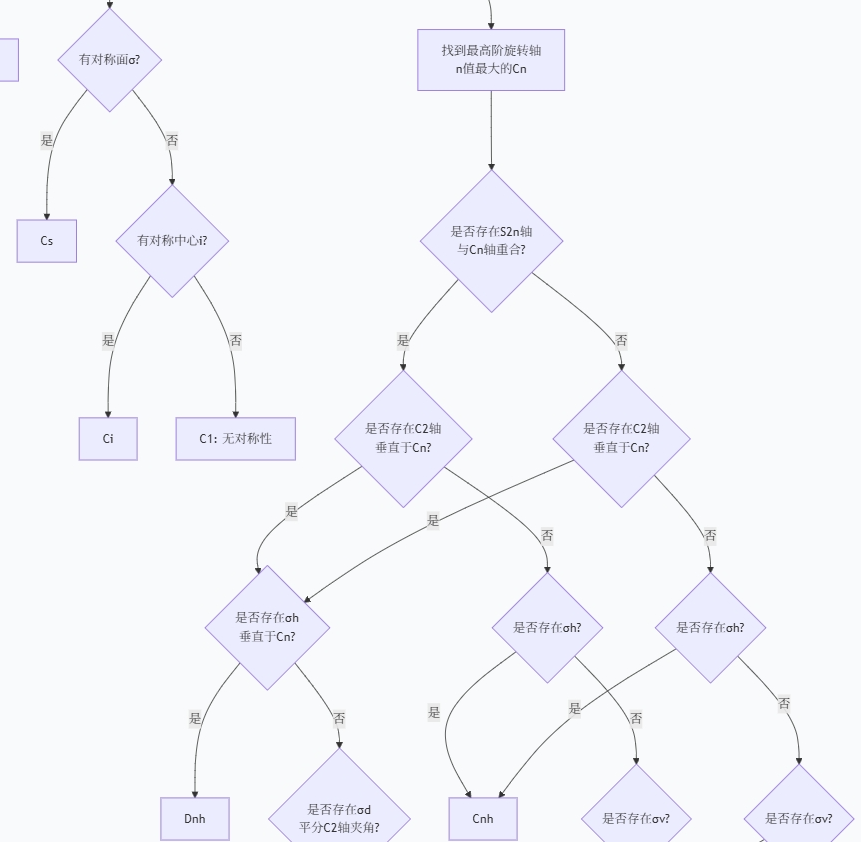
转的两份文件。一是维基百科的页面截图;二是 Ds 给的判断流程。
----=================================----
嗯... 点群可能会在国初前暂时烂尾... 非常抱歉,但是我已经看维基百科看会了,就不去花时间做这个笔记了()或许我可以先找个时间把维基百科的页面扔上来做个临时替代()
@xbz 我去截。还有你一个早培生别叫我佬... 你的前途比我好多了... 冲你的国金国集去 我受不起这个



共4条回复
时间正序









